建設通信新聞

書籍案内
お申し込み ログイン
ヘッドライン
新着ニュース
  • 新着ニュース
    • 行政
    • 企業
    • 団体
    • 人事・訃報
    • インタビュー
    • その他
    • 北海道・東北
    • 関東・甲信越
    • 中部・北陸
    • 関西
    • 中国・四国・九州
    • 全国・海外
  • WEB刊
  • 動画 NEWS
購読お申し込み 書籍案内
  1. TOP
  2. カテゴリーなし
  3. インサイドスコープ・中小・小規模企業対策

インサイドスコープ・中小・小規模企業対策

掲載日 | 2013/03/04 18面

文字サイズ

25日開かれた、全国信用保証協会等代表者会合。3月末の円滑化法終了後、中小企業の資金繰り支援の役割として全国各地の信用保証協会に期待が集まる

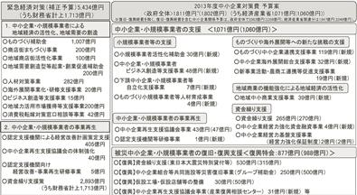
【地域経済活性化、増税の試金石/焦点は円滑化法終了の影響回避】  中小企業・小規模事業者政策への取り…

この記事は有料記事です。
会員登録いただくと全文が読めます。
新規会員登録はこちら ログイン

関連記事


関連記事は存在しません

記事フリーワード検索

紙面ビューワ

本日の紙面

2026/04/02
key
建設専門紙がつくる
工事データベース
建設工事の動きのロゴ

4/2 更新!

  • 新聞の画像
    建設通信新聞
    月刊建設工事の動き
    見本請求
  • DIGITAL会員登録
    購読のお申し込み
  • 連載記事
  • 広告のご案内
  • リリースはこちら

公式SNS

アクセスランキング

  • No.1駅にスマートタウン/東京都が多摩都市モノレール沿線ま…

    掲載日|2026-04-01
  • 基本設計を見直しへ/事業費の高騰抑制/北区新庁舎

    掲載日|2026-03-30
  • タイムすぽっと・清水建設兼喜会会長に就任した 青木茂氏

    掲載日|2026-03-26
  • 中高一貫へ方向性/10中学校と連携の高校も/港区

    掲載日|2026-03-27
  • 日本設計JVを特定/新たな視点のブランド提案/NHK放送セン…

    掲載日|2026-03-26
  • 会社概要
  • サイトマップ
  • サイトポリシー
  • 特定商取引法表記
  • 個人情報保護
  • 行動計画
  • お問い合わせ
Copyright ©2012-2026
The Kensetsutsushin Shimbun Corporation.